Fonte: UEAM

Está montando uma prova ou lista de exercícios?
Na plataforma da Teachy é possível gerar esses materiais automaticamente, sem perder horas buscando por questões 😉
Questão
Questão
Fonte:
UNICENTRO
Ecologia: Relações Ecológicas • 'EM13CNT206'
Questão
Questão
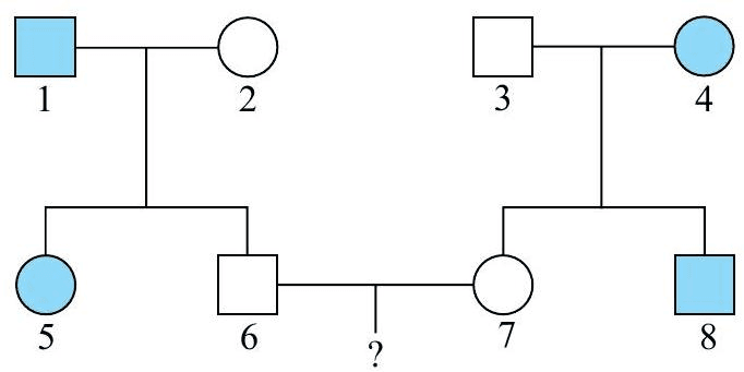
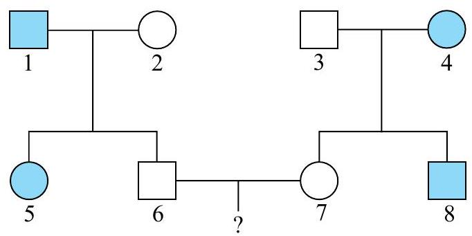
Fonte:
UNESP
Genética: 1ª Lei de Mendel • 'EM13CNT205'
Questão
Questão
Fonte:
UERR
Meio Ambiente: Poluição • 'EM13CNT104'
Questão
Questão
Fonte:
UNIFAL
Divisão Celular • 'EM13CNT303'
Faça parte de uma comunidade de professores direto no seu WhatsApp
Conecte-se com outros professores, receba e compartilhe materiais, dicas, treinamentos, e muito mais!
2026 - Todos os direitos reservados